
作者 | 乐清
来源 | 赛柏蓝器械 ]article_adlist-->医保监管进入全新阶段。
01
紧盯关键部门、岗位
多部门监管联动
11月5日,中纪委发布题为《学纪知纪明纪守纪丨守好群众“看病钱”》,介绍医保监管聚焦的重点问题。

文中提到,要紧盯关键部门关键岗位,着力发现利用业务管理职权,以权谋私、收受贿赂,内外勾结欺诈骗保,以及不担当不作为乱作为,导致基金闲置浪费,甚至造成损失等问题。
从公立医疗机构来看,重点关注医院党组织及班子成员全面从严治党责任落实、“三重一大”决策制度执行情况等;严查通过虚假诊疗、虚构住院等方式骗取套取医保基金,以及向科室及医务人员下达创收指标,将薪酬与药品、检查、化验等收入挂钩等违规行为。
在权力制约监督方面,健全内控机制,防范内外勾结、欺诈骗保;严查药品采购、价格谈判等过程中的利益输送,斩断权力寻租链条;关注支付方式改革等新业务风险等。
文中还提到,要促进医保、卫健、公安、市场监管等部门信息共享与执法联动;强化执纪问责,对因监管不力造成医保基金重大损失的单位和个人严肃追责。
重庆市纪委监委第八监督检查室主任方亮表示,医保基金管理不是一家的事,只有跨部门跨层级合力监管,才能放大综合治理效能。
具体包括:围绕主管部门职责履行情况,通过对“一把手”、分管领导面对面约谈、点对点提醒,压紧压实监管责任,推动将医保基金合理使用情况纳入公立医疗机构巡察、行风建设重要内容。
对于群众反映强烈的重复检查检验、违规收费等问题,督促加大自查自纠、飞行检查力度,对涉及的违法犯罪行为从严惩处、通报曝光。
山东省平度市委常委,市纪委书记、监委主任倪芳贵也在文中提到,要构建联动监督格局。建立由纪委监委牵头协调,审计、财政、公安等部门共同参与的医保基金监管联动机制,形成“一案多查、齐抓共管、联合惩戒”的共治格局。
02
大数据比对筛查
精准查找违纪违法问题
智能化监管在文中被多次提到。
例如,调取医保基金支付情况、资金退回和追回情况、涉及医保基金领域的行政处罚案件台账等资料,对大数据进行分析比对,强化智能监督,着力查找违规违纪违法问题。
此外,推动医疗保障部门利用医保基金监管平台进行大数据比对,实现对诊疗行为、费用结算的全流程智能监控和风险实时预警,提升发现和打击欺诈骗保等行为的精准度和及时性。
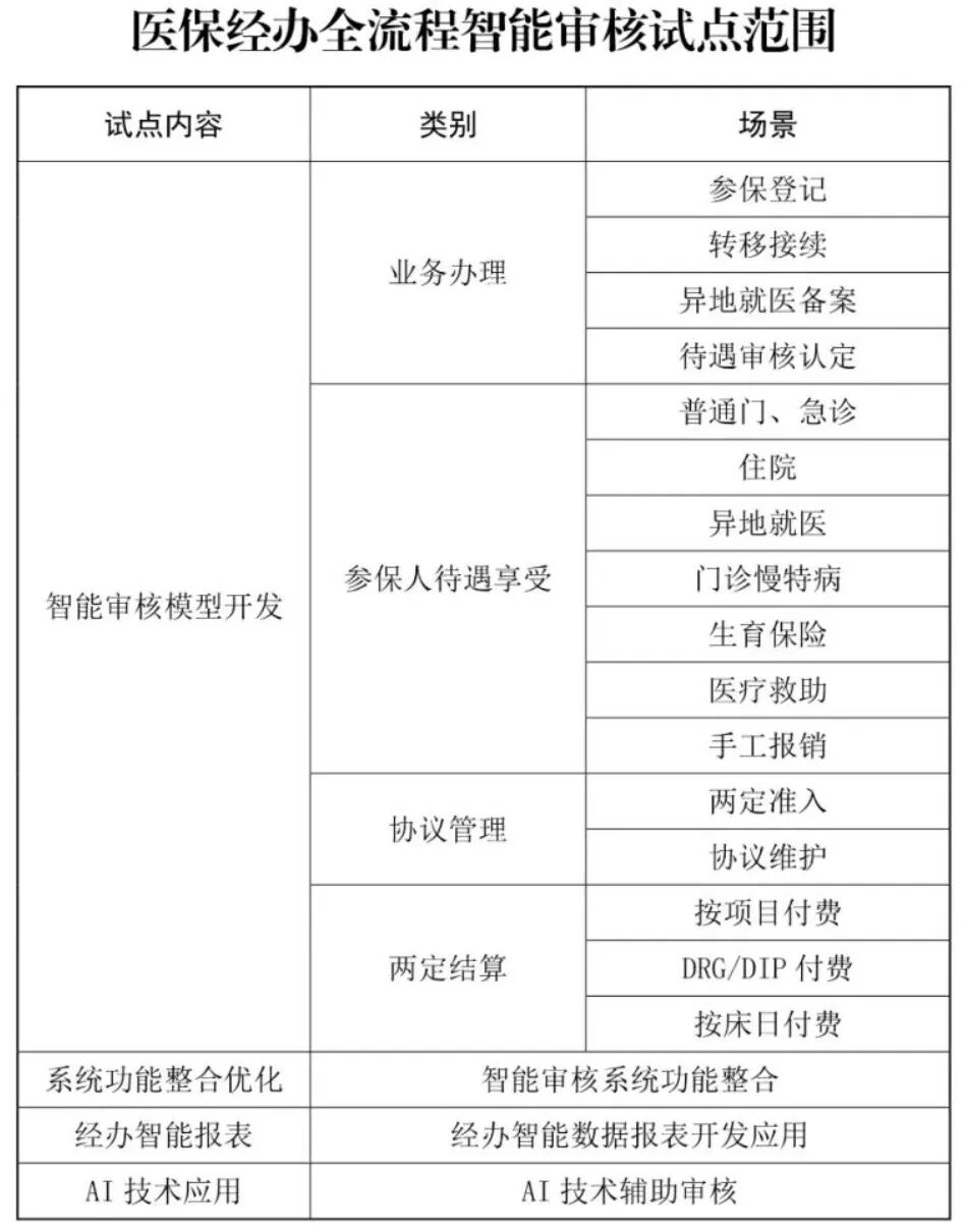
今日(11月6日),国家医保局发布《关于开展医保经办全流程智能审核试点工作的通知》,确定北京市、天津市、河北省、辽宁省、浙江省、湖南省、重庆市医疗保障局为试点单位,开展医保经办全业务流程智能审核试点工作。

完整通知见文末
国家医保局此前已启动了智能监管改革试点,共计覆盖全国92个地区、试点定点医药机构359家,试点内容包括“两库”建设、事前提醒、事中审核、事后监管等多个目标。
近段时间,大数据工作逐渐在医保监管的全链条实现应用。
河北在今年医保飞检提到,要强化数据筛查赋能,充分运用大数据筛查技术,靶向确定被检对象和疑点问题线索,提高飞行检查的精准度。
重庆大学附属三峡医院自主研发的数智监管平台,打通医疗、医药、医保、医采、医耗五大重点领域监管壁垒。从处方开立、药品使用、耗材采购到医保结算,实现全过程可溯、全环节可控。
从聚焦关键人物,到跨部门执法联动,再到智能工具赋能,医保监管的能效于近年全面跃升,医保违法违规行为将从源头上减少。
附:
END内容沟通:微信 nrzx0321
]article_adlist-->
海量资讯、精准解读,尽在新浪财经APP
宇轩配资提示:文章来自网络,不代表本站观点。